北京市财政局-凯发k8pa旗舰厅
凯发k8pa旗舰厅
->
专题栏目
->
行政执法信息专题
->
行政执法机构基本情况
->
行政检查(双随机事项)清单
行政执法信息专题
行政执法基本信息
执法主体
执法人员
立案依据
处罚流程
裁量基准
听证标准
权力清单
责任清单
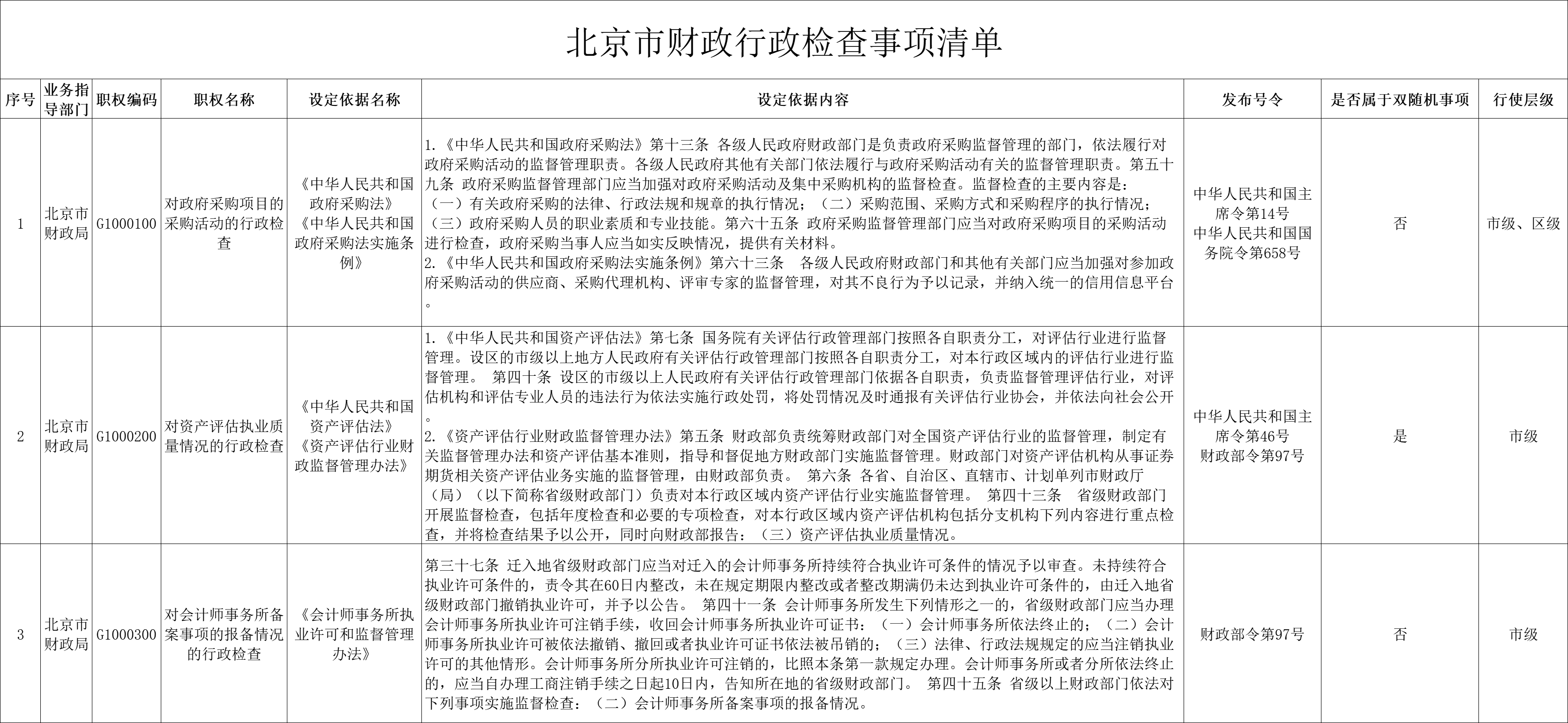
行政检查(双随机事项)清单
救济渠道
行政检查单(含行政检查标准)
重大行政执法决定法制审核事项目录
行政执法过程信息
行政检查(双随机事项)清单
分享:
下载完整文件
北京市财政局行政检查(双随机事项)清单
网站地图